Visão geral do HTTP
O AdonisJS é principalmente uma estrutura da web para criar aplicativos que respondem a solicitações HTTP. Neste guia, aprenderemos como o AdonisJS inicializa o servidor HTTP, manipula as solicitações de entrada e os módulos disponíveis na camada HTTP.
A camada HTTP
A camada HTTP dentro de um aplicativo AdonisJS consiste nos seguintes módulos. Vale mencionar que a camada HTTP do AdonisJS é construída do zero e não usa nenhum microframework sob o capô.
Roteador
O módulo roteador é responsável por definir os pontos de extremidade do seu aplicativo, que são conhecidos como rotas. Uma rota deve definir um manipulador responsável por manipular a solicitação. O manipulador pode ser um fechamento ou referência a um controlador.
Controladores
Controladores são classes JavaScript que você vincula a uma rota para manipular as solicitações HTTP. Controladores agem como uma camada de organização e ajudam a dividir a lógica de negócios do seu aplicativo dentro de diferentes arquivos/classes.
HttpContext
O AdonisJS cria uma instância da classe HttpContext para cada solicitação HTTP recebida. O HttpContext (também conhecido como ctx) carrega informações como o corpo da solicitação, cabeçalhos, usuário autenticado, etc., para uma determinada solicitação.
Middleware
O pipeline de middleware no AdonisJS é uma implementação do padrão de design Chain of Responsibility. Você pode usar o middleware para interceptar solicitações HTTP e responder a elas antes que cheguem ao manipulador de rotas.
Global Exception handler
O manipulador de exceção global manipula exceções geradas durante uma solicitação HTTP em um local central. Você pode usar o manipulador de exceção global para converter exceções em uma resposta HTTP ou relatá-las a um serviço de registro externo.
Servidor
O módulo do servidor conecta o roteador, o middleware, o manipulador de exceção global e exporta uma função handle que você pode vincular ao servidor HTTP do Node.js para manipular solicitações.
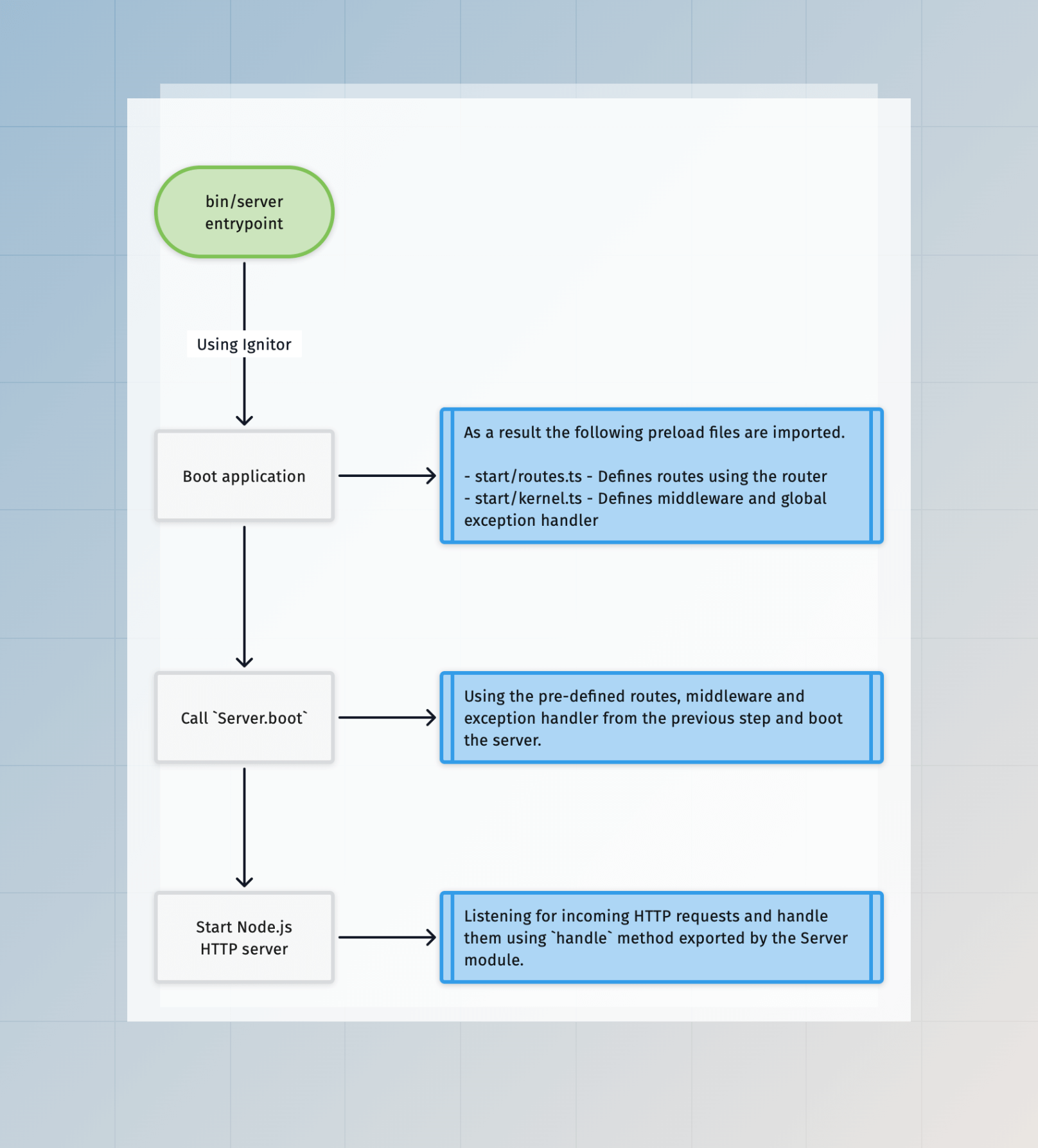
Como o AdonisJS inicializa o servidor HTTP
O servidor HTTP é inicializado quando você chama o método boot na classe Server. Por baixo dos panos, esse método executa as seguintes ações.
- Crie o pipeline de middleware
- Compile rotas
- Importe e instancie o manipulador de exceção global
Em um aplicativo AdonisJS típico, o método boot é chamado pelo módulo Ignitor dentro do arquivo bin/server.ts.
Além disso, é essencial definir as rotas, o middleware e o manipulador de exceção global antes que o método boot seja chamado, e o AdonisJS consegue isso usando os arquivos de pré-carregamento start/routes.ts e start/kernel.ts](./adonisrc_file.md#preloads).

Ciclo de vida da solicitação HTTP
Agora que temos um servidor HTTP escutando solicitações de entrada. Vamos ver como o AdonisJS lida com uma determinada solicitação HTTP.
Criando o HttpContext
Como primeira etapa, o módulo do servidor cria uma instância da classe HttpContext e a passa como uma referência ao middleware, aos manipuladores de rota e ao manipulador de exceção global.
Se você habilitou o AsyncLocalStorage, a mesma instância é compartilhada como o estado de armazenamento local.
Executando pilha de middleware do servidor
Em seguida, o middleware da pilha de middleware do servidor é executado. Esses middlewares podem interceptar e responder à solicitação antes que ela alcance o manipulador de rotas.
Além disso, cada solicitação HTTP passa pela pilha de middleware do servidor, mesmo que você não tenha definido nenhum roteador para o ponto de extremidade fornecido. Isso permite que o middleware do servidor adicione funcionalidade a um aplicativo sem depender do sistema de roteamento.
Encontrando a rota correspondente
Se um middleware do servidor não encerrar a solicitação, procuramos uma rota correspondente para a propriedade req.url. A solicitação é abortada com uma exceção 404 - Não encontrado quando nenhuma rota correspondente existe. Caso contrário, continuamos com a solicitação.
Executando o middleware de rota
Assim que houver uma rota correspondente, executamos o middleware global do roteador e a pilha de middleware nomeada. Novamente, o middleware pode interceptar a solicitação antes que ela chegue ao manipulador de rota.
Executando o manipulador de rota
Como etapa final, a solicitação chega ao manipulador de rota e retorna ao cliente com uma resposta.
Suponha que uma exceção seja gerada durante qualquer etapa do processo. Nesse caso, a solicitação será entregue ao manipulador de exceção global, que é responsável por converter a exceção em uma resposta.
Serializando a resposta
Depois de definir o corpo da resposta usando o método response.send ou retornando um valor do manipulador de rota, iniciamos o processo de serialização da resposta e definimos os cabeçalhos apropriados.
Saiba mais sobre serialização do corpo de resposta