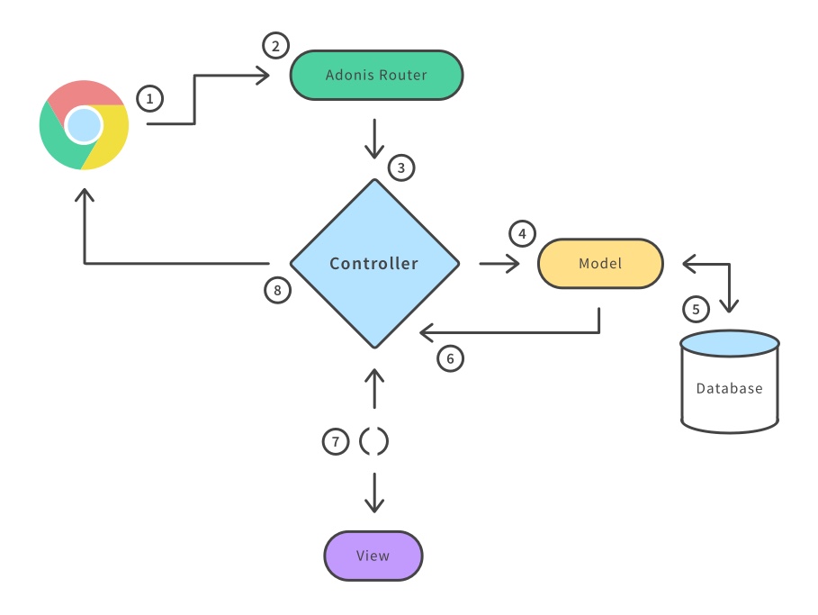
Padrão MVC
O padrão MVC separa o aplicativo em três componentes lógicos principais conhecidos como Modelo, Visualização e Controlador. O AdonisJs suporta todos os três e torna muito simples uni-los. Junto com isso, o Adonis Router também desempenha um papel importante no tratamento de solicitações HTTP e na passagem delas para o controlador.

Modelo
O modelo é a camada de dados responsável por buscar dados do banco de dados, que é SQL no caso do AdonisJs. Para tornar o processo de busca de dados simples e seguro, o AdonisJs vem com um belo ORM chamado Lucid.
// Definindo um modelo
'use strict'
const Lucid = use('Lucid')
class User extends Lucid {
}// Usando o modelo
const User = use('App/Model/User')
// Todos os usuários
const users = yield User.all()
// Usando a cláusula where
const activeUsers = yield User.query().where('status', 'active').fetch()Controlador
Controlador, como o nome sugere, controla o fluxo de uma solicitação HTTP. Ele faz uso do Modelo para buscar os dados necessários e passar esses dados para a Visualização para criar uma página HTML.
Os controladores também contêm lógica de negócios/domínio para seu aplicativo, enquanto você frequentemente encontrará pessoas abstraindo a lógica de domínio em serviços reutilizáveis, mas ainda assim esses serviços são consumidos diretamente pelos controladores, e você nunca os acessa dentro dos modelos ou visualizações.
// Exemplo de controlador
const User = use('App/Model/User') <1>
class UsersController {
* index (request, response) {
const users = yield User.all()
yield response.sendView('users.list', {users: users.toJSON()}) <2>
}
}- Aqui importamos o Modelo de Usuário.
- Em seguida, renderizamos a visualização
users/list.njke passamos a ela o objeto do usuário que pode ser usado pela visualização para exibir uma lista de usuários.
Visualização
A visualização é a parte final do fluxo, ela faz uso dos dados dinâmicos e renderiza HTML. Para manter suas visualizações declarativas, o AdonisJs oferece uma sintaxe de vinculação de dados agradável para consumir dados dinâmicos e fazer uso deles. Você pode aprender mais sobre o link de templating aqui.
// Exemplo de visualização
<ul>
{% for user in users %}
<li>{{ user.username }}</li>
{% endfor %}
</ul>